Wolfram
Mathematica
8의 신기능: 통합 제어 시스템 설계
◄
이전
|
다음
►
응용 분야
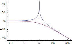
다변수 시스템의 주파수 응답 연구
전환 함수 모델의 특정 값을 플롯해 봅니다.
In[1]:=
X
SingularValuePlot[ TransferFunctionModel[ 1/(s^2 + 10^2) {{s - 10^2, 10 (s + 1)}, {-10 (s + 1), s - 10^2}}, s]]
Out[1]=