Новое в системе Wolfram
Mathematica
8: Интегрированный дизайн систем управления
◄
предыдущая
|
следующая
►
Прикладные области
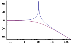
Изучение частотного отклика в многомерных системах
Диаграмма сингулярных значений передаточной функции модели.
In[1]:=
X
SingularValuePlot[ TransferFunctionModel[ 1/(s^2 + 10^2) {{s - 10^2, 10 (s + 1)}, {-10 (s + 1), s - 10^2}}, s]]
Out[1]=