Новое в системе Wolfram Mathematica 8: Оценивание параметров распределений и проверка статистических гипотез  предыдущая  |  следующая 

Основные алгоритмы

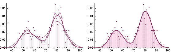
Использование компонентных смесей для моделирования многомодальных данных 

Использование оценки методом ядерного сглаживания для определения числа компонент в распределении временных промежутков между извержениями гейзера и оценивание параметров, согласовывая данные со смесью гамма распределений.
In[1]:=
Click for copyable input
X
In[2]:=
Click for copyable input
X
In[3]:=
Click for copyable input
X
Out[3]=