Descubra, manipule e compare fórmulas
Encontre equações para o efeito Doppler na frequência fazendo uma consulta usando a linguagem natural.
| In[1]:= | X |
| Out[1]= | ![]() |
Obtenha uma equação específica.
| In[2]:= | X |
| Out[2]= |
Defina funções que são resolvidas para variáveis quantitativas específicas.
| In[3]:= | ![]() X |
| In[4]:= | ![]() X |
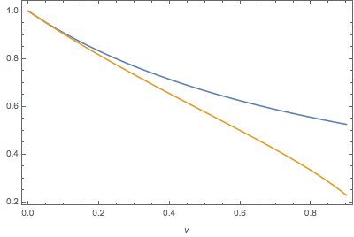
Compare fórmulas relativistas e não-relativistas.
| In[5]:= | ![]() X |
| Out[5]= | ![]() |




