Potentiomètres
Pour exécuter cet exemple, il vous faut
les dernières versions de System Modeler et Mathematica.
Veuillez choisir :
Obtenirun essai gratuit Continuer
le téléchargement
Le modèle
Dans sa configuration normale, un potentiomètre agit comme un diviseur de tension variable. Si une source de tension est connectée entre les deux broches, appelées bornes, la tension sur la troisième broche, appelée curseur, varie en fonction de la position de l’arbre du potentiomètre. Cet axe peut, par exemple, être contrôlé par un curseur ou une molette.

Lorsque l’on tourne la molette, la tension sur le capteur de tension varie. Le plus souvent, le potentiomètre contient un élément résistif dont la résistance augmente linéairement avec sa longueur. La broche du curseur glisse sur cet élément résistif, ce qui entraîne une diminution de la résistance entre une borne et le curseur, tandis que la résistance entre l’autre borne et le curseur augmente. La tension provenant de la broche du curseur sera égale à la tension d’entrée multipliée par la résistance entre la broche du curseur et la masse, divisée par la résistance totale du potentiomètre.


Explorez les résultats de la simulation
Les tracés peuvent être stockés dans le centre de simulation et être facilement rappelés lors de la prochaine simulation du modèle. Tous les modèles de cet exemple contiennent des tracés stockés.
Utilisation du potentiomètre
Réutilisez les composantes
Une composante personnalisée créée dans System Modeler peut souvent être réutilisée dans différentes configurations.
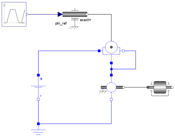
Un potentiomètre à molette peut être connecté dans une configuration de rhéostat, fonctionnant comme une résistance variable. La broche de la borne connectée à la masse est alors court-circuitée avec la broche du curseur. Cela signifie que la tension sur la borne du curseur sera la même que sur les deux bornes. Le rhéostat a été connecté en série avec un moteur. Le moteur entraîne à son tour un corps avec inertie. Le couple produit par le moteur sera proportionnel au courant qui le traverse. Comme le moteur est connecté en série avec le potentiomètre, le courant qui traverse le moteur sera le même que celui qui traverse le potentiomètre. En tournant le potentiomètre, le couple du moteur peut être contrôlé.

Wolfram System Modeler
Essayez
Achetez
System Modeler est disponible en anglais
et en japonais
sur Windows, macOS et Linux »
Vous avez des questions ou des commentaires ? Contactez un expert Wolfram »