Model Option Prices Using Merton Jump-Diffusion
Define Merton's jump-diffusion model for option pricing.
| In[1]:= | ![]() X |
Simulate the process.
| In[2]:= | ![]() X |
| In[3]:= | X |
| Out[3]= | ![]() |
Compute slice properties for the process.
| In[4]:= | X |
| Out[4]= |
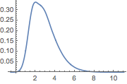
Approximate slice distribution from sample.
| In[5]:= | ![]() X |
| In[6]:= | X |
| Out[6]= | ![]() |




