Moments of GARCH(1,1)
The value of a generalized autoregressive conditionally heteroscedastic process GARCHProcess has a heavy-tailed distribution with only a few finite moments of low order.
Fourth moment of a GARCHProcess with orders (1,1).
| In[1]:= | X |
| Out[1]= | ![]() |
Define the function to extract moment finiteness conditions.
| In[2]:= | ![]() X |
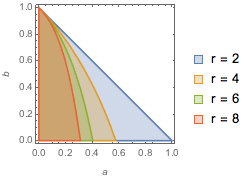
Visualize the parameter conditions for moments to exist.
| In[3]:= | ![]() X |
| Out[3]= | ![]() |
Values of the first few even moments for a weakly stationary GARCHProcess.
| In[5]:= | X |
| Out[5]= | ![]() |
Compare to the values of the even moments for a non-weakly stationary GARCH with process initial values set to zero.
| In[6]:= | ![]() X |
| Out[6]= | ![]() |







