Linearisierung der Rückführung
Die Linearisierung der Rückführung ist ein exakter Linearisierungsprozess, der Zustands- und Rückführungstransformationen berechnet, um ein nichtlineares System zu linearisieren. Dies ermöglicht den Entwurf nichtlinearer Regler unter der Verwendung linearer Verfahren. Vergleichen Sie Reglerentwürfe basierend auf exakten und näherungsweisen Linearisierungen für ein Magnetschwebesystem.
Das affine Modell kann direkt durch die maßgebenden Gleichungen beschrieben werden.
| Out[2]= |  |
Die Rückführung ist vollständig linearisierbar, da keine Residuen vorliegen.
| Out[4]= |  |
Berechnen Sie die stabilisierende Rückführungsverstärkung anhand des exakt linearisierten Systems.
| Out[5]= |  |
Simulieren Sie den geschlossenen Regelkreis unter bestimmten Anfangsbedingungen.
| Out[7]= |  |
Berechnen Sie die stabilisierende Rückführungsverstärkung anhand des näherungsweise linearisierten Systems.
| Out[8]= |  |
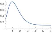
Der auf exakter Linearisierung basierte Entwurf bekommt eine bessere Antwort.
| Out[10]= |  |
Der nichtlineare Regler im exakt linearisierten Entwurf:
| Out[11]= |  |
Der Regelungsaufwand:
| Out[13]= |  |
Der Regelungsaufwand ist beim exakten System viel geringer als beim approximativen System.
| Out[15]= |  |
Eine Animation der mithilfe des nichtlinearen Reglers zum Schweben gebrachten Kugel.
Die gesamte Wolfram-Language Eingabe zeigenEingabe verbergen